首页
QQ群
抽奖
官方分区
APP
最新
您未登录!
愿美好瞬间与您不期而遇
登录
注册
找回密码
社区
推荐圈子
数学类
高等数学
线性代数
概率论
复变
数学实验
离散
数学竞赛
理学类
大学物理
大学化学
流体力学
理论力学
材料力学
大化实验
大物实验
力学实验
医用有机化学
工学类
电工
工热
大学计算机 C
数控
fortran
python
工程制图
程序设计
机械设计
自控
外语
英语
俄语
其它
入学选拔
校内资源
图书馆
教务处
思源学堂
Webvpn
团委官网
公共资源申请
物理教学实验中心
选修课民间推荐表
用户资料
rps
注册用户
UID:154
陕西
内卷太严重,已躺平...
Ta的统计
文章
评论
关注
粉丝
Ta的文章
已发布 (105)
排序显示
最新发布
最近更新
最多浏览
最多点赞
最多评论
积分可见
彭.第十周编程作业
简介 | 彭.第十周编程作业 [图片]
大学计算机 C
0
296
0
rps
2025年11月21日
积分可见
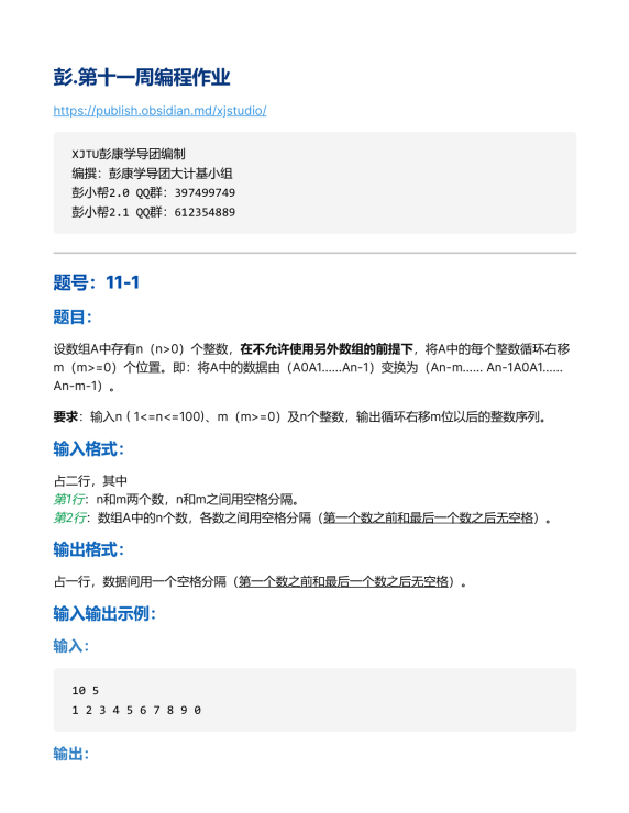
彭.第十一周编程作业
简介 | 彭.第十一周编程作业 [图片]
大学计算机 C
0
230
0
rps
2025年11月21日
积分可见
彭.第十四周编程作业
简介 | 彭.第十四周编程作业 [图片]
大学计算机 C
0
277
0
rps
2025年11月21日
积分可见
彭.第十三周编程作业
简介 | 彭.第十三周编程作业 [图片]
大学计算机 C
0
236
0
rps
2025年11月21日
积分可见
彭.第十二周编程作业
简介 | 彭.第十二周编程作业 [图片]
大学计算机 C
0
294
0
rps
2025年11月21日
积分可见
彭.第六周编程作业
简介 | 彭.第六周编程作业 [图片]
大学计算机 C
0
283
0
rps
2025年11月21日
积分可见
彭.第九周编程作业
简介 | 彭.第九周编程作业 [图片]
大学计算机 C
0
264
0
rps
2025年11月21日
积分可见
彭.第八周编程作业
简介 | 彭.第八周编程作业 [图片]
大学计算机 C
0
240
0
rps
2025年11月21日
加载更多
没有更多内容了
发送
记住登录
账密登录
|
去注册
登录
没有账户?去注册
记住登录
找回密码
|
免密登录
登录
社交账号登录
微信公众号
使用社交账号登录即表示同意
《用户协议》
和
《隐私政策》
发送
已有账户?去登录
我已同意
用户协议
和
隐私政策
注册
发送
已有账户?去登录
找回密码
前往账密
登录
或注册
关注公众号发送『
登录
』获取验证码
提交
扫码即表示同意
《用户协议》
和
《隐私政策》
文章
文章
板块
帖子
本站热搜
资源
软件
教程
测试
线代
高数上
2022版线代期末
英语
国防教育
电路
高数期末
工程制图
四级
大计基
高数
热门文章
TOP1
欢迎来访xjtu学习资源分享平台(第一次来吗?不妨先看看我!)
/* 全局容器样式 */ .pk-resource-page { font-family: -apple-system, BlinkMacSystemFont, "Sego
1.6W+次阅读
2年前
TOP2
【重磅】彭康书院资料共享计划
为了给交大学子们打破信息壁垒与资源垄断,提供更好的学习资源,我们精心设计了彭康书院资料共享计划,现向广大同学们开放! 现在起,在本站上传学习资料(包括但不限于课程教辅,PPT,
8.8K+次阅读
6个月前
TOP3
【交流社区】👉点击进入
在线学习,问题解答的交流平台
4.2K+次阅读
4个月前
TOP4
大学物理笔记及学习资料(学导团出品)
本仓库收录由彭康学导团出品的大学物理笔记及学习资料,用于辅助课本理解复杂概念及拓宽知识面。
2.6K+次阅读
2年前
TOP5
资料上传示范【内部】
标题:理论力学 习题全解 哈工大版 第八版(标题需写清楚资料名称,书名,版号等) 内容:(可简单描述内容,插入合适尺寸图片展示) 下载地址:https://wwin.lan
2.4K+次阅读
2年前