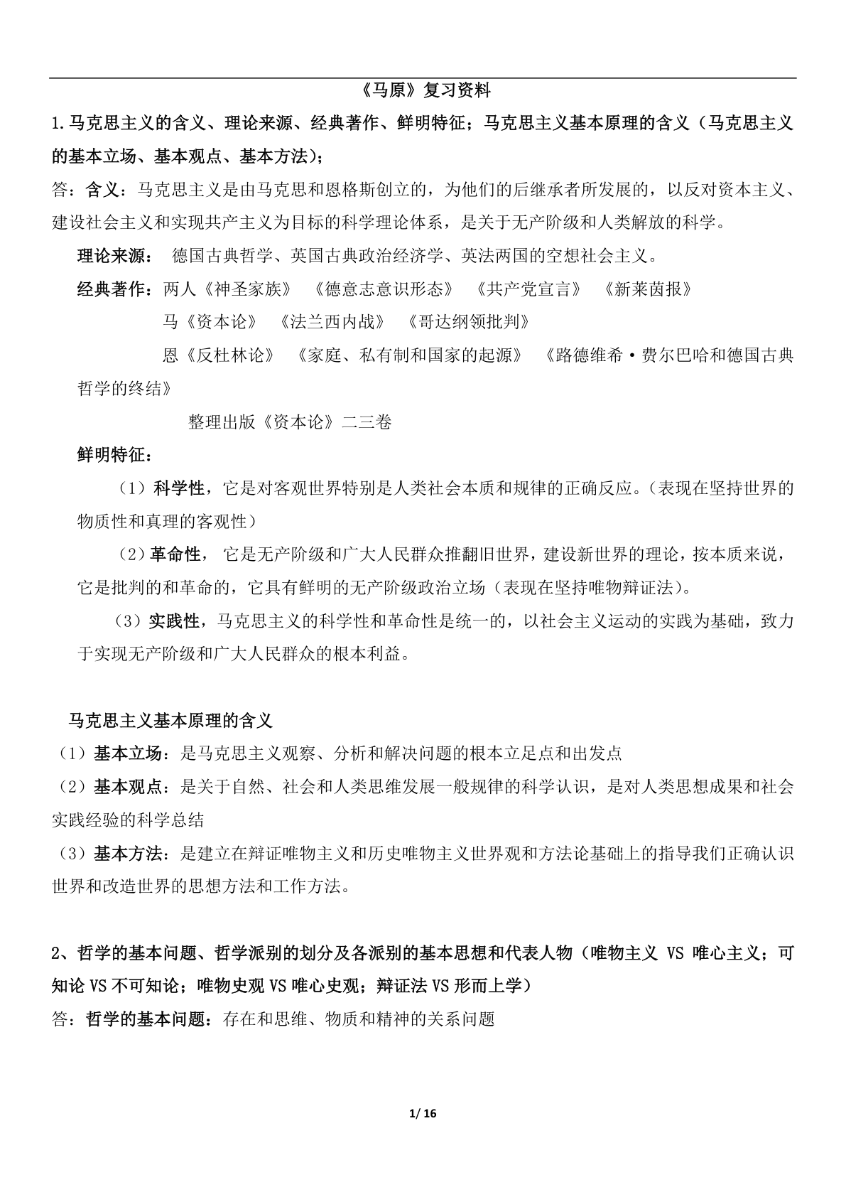
简介|
这是2017级马克思主义基本原理的考试真题,由同学回忆得来,虽然没有答案和解析,但还是具有一定参考价值
[图片]
2025年11月24日
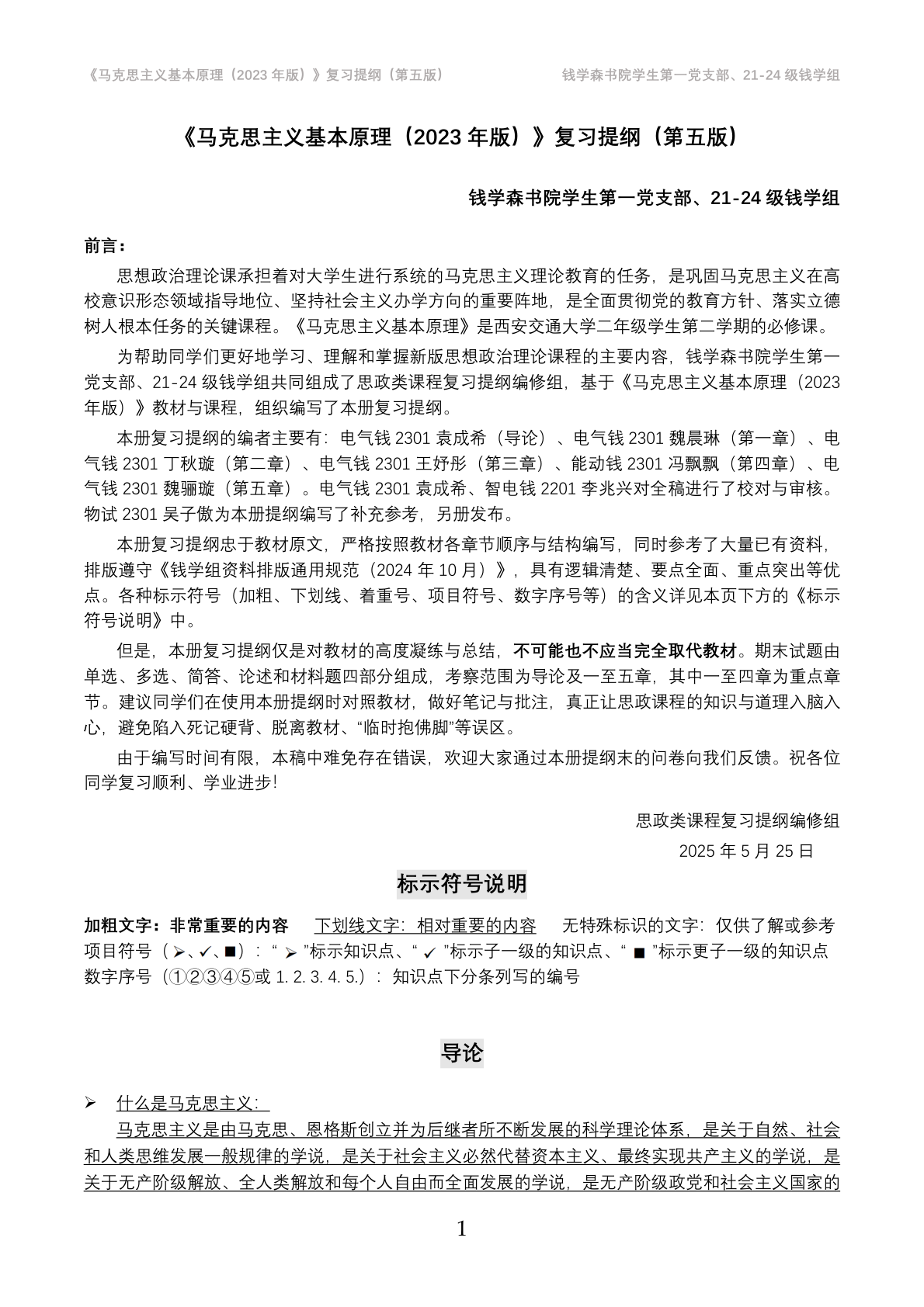
简介|
这是一份马克思主义基本原理的复习提纲,按照章节顺序梳理了重点内容和考点分布,第五版相比于第四版修正了一些标点符号错误,同时对一些错漏之处做了修改,推荐大家阅读第五版复习
2025年11月24日
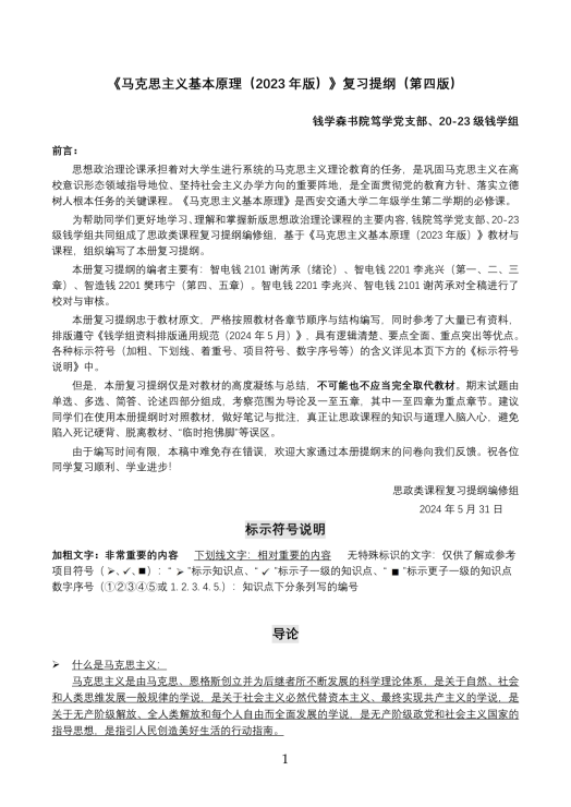
简介|
这是一份马克斯主义基本原理的复习资料,按照章节顺序为大家梳理了课本内容和考点分布
[图片]
[图片]
2025年11月24日
加载更多
没有更多内容了

















