简介
这是思想道德与法治期末复习的知识点总结,按照教材内容顺序依次进行梳理总结,方便同学们快速了解该门课程主体内容

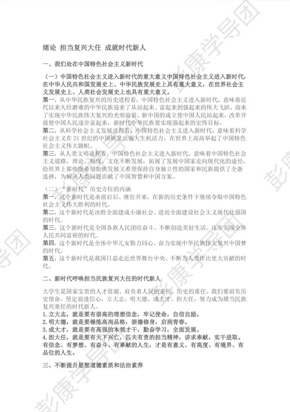
思修期末复习知识点
一言准备中...
- 本文链接:
- https://pkxdt.cn/?post=1517
- 版权声明:本博客所有文章除特别声明外,均默认采用 CC BY-NC-SA 4.0 许可协议。
-
支付宝扫一扫
-
微信扫一扫
感谢支持
文章很赞!支持一下吧














这一切,似未曾拥有