简介
这是材料力学笔记

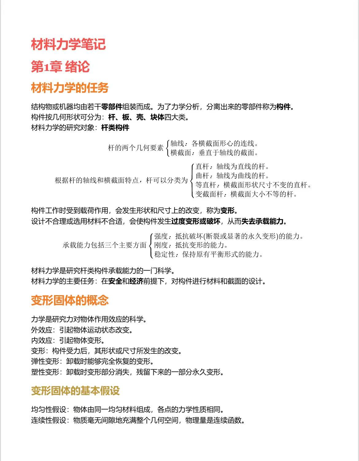
材料力学笔记
一言准备中...
- 本文链接:
- https://pkxdt.cn/?post=1742
- 版权声明:本博客所有文章除特别声明外,均默认采用 CC BY-NC-SA 4.0 许可协议。
-
支付宝扫一扫
-
微信扫一扫
感谢支持
文章很赞!支持一下吧
简介
这是材料力学笔记

这一切,似未曾拥有